中文在线字幕免费观看电视剧大全_y31成色好的y31_999影院在线观看免费最新电视剧_gogogo高清中文完整版

tplink710nwifipppoe獲取不到ip如何做

路由器密碼 2018-06-02 tplink710nwifipppoe獲取不到ip如何做已關閉評論 1111字
- N +

路由器WAN口PPPoE撥號,如果上不了網,廣域網一直處于連接狀態,無法連接成功所以,你知道tplink710n路由器PPPoE不能獲取IP怎么辦?這是在tplink710n路由器PPPoE某種www.yxxdsb.com不能獲得IP相關信息供你參考。

tplink710n路由器PPPoE無法獲取IP解決方案:

tplogin.cn登錄頁面,路由器tp-link,tp-link無線路由器燈,http://192.168.1.1/,tplinktlwr842n設置,http 192.168.0.1 打不開

請參閱問題調查的現象。

如果WAN口狀態的IP地址,但不在網絡上,如下圖所示:

tplogin.cn登錄頁面,路由器tp-link,tp-link無線路由器燈,http://192.168.1.1/,tplinktlwr842n設置,http 192.168.0.1 打不開

請參閱兩調查問題的現象。

tplogin.cn登錄頁面,路由器tp-link,tp-link無線路由器燈,http://192.168.1.1/,tplinktlwr842n設置,http 192.168.0.1 打不開

tplogin.cn登錄頁面,路由器tp-link,tp-link無線路由器燈,http://192.168.1.1/,tplinktlwr842n設置,http 192.168.0.1 打不開

寬帶線路(電纜或調制解調器的線)連接到迷你路由器網絡接口(路由器作為局域網\/廣域網接口,如下圖所示):

tplogin.cn登錄頁面,路由器tp-link,tp-link無線路由器燈,http://192.168.1.1/,tplinktlwr842n設置,http 192.168.0.1 打不開

tplogin.cn登錄頁面,路由器tp-link,tp-link無線路由器燈,http://192.168.1.1/,tplinktlwr842n設置,http 192.168.0.1 打不開

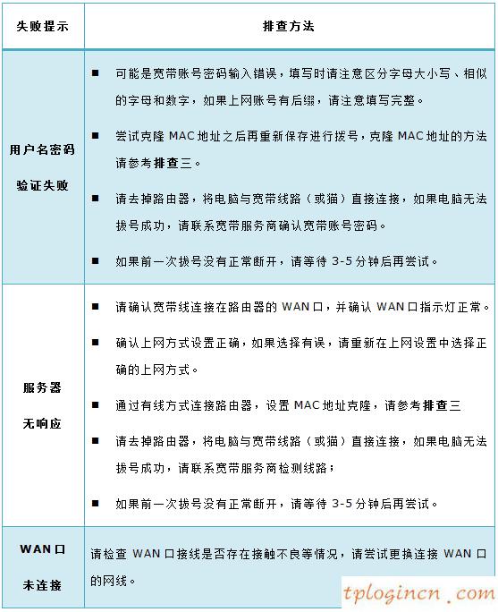
在路由器管理界面,點擊運行“廣域網端口廣域網端口的狀態,如果拿不到頁面的IP地址將被提示導致撥號失敗,請單擊“幫助”,根據該方案內容故障排除提示幫助。如下表所示。

tplogin.cn登錄頁面,路由器tp-link,tp-link無線路由器燈,http://192.168.1.1/,tplinktlwr842n設置,http 192.168.0.1 打不開

注意:一些迷你路由器沒有提示,沒有調查程序。

tplogin.cn登錄頁面,路由器tp-link,tp-link無線路由器燈,http://192.168.1.1/,tplinktlwr842n設置,http 192.168.0.1 打不開

運營商只允許特定的MAC地址來訪問的IP地址,MAC地址需要克隆到路由器的廣域網端口。

克隆方法:寬帶上網連接之前,逐個檢查電腦類有線網卡的MAC地址,MAC地址,網絡參數選擇克隆,在MAC地址欄填寫您的看法的MAC地址,點擊保存并重啟路由器。如下圖所示:

tplogin.cn登錄頁面,路由器tp-link,tp-link無線路由器燈,http://192.168.1.1/,tplinktlwr842n設置,http 192.168.0.1 打不開

觀察后重新啟動WAN口路由器能成功獲得IP地址。

tplogin.cn登錄頁面,路由器tp-link,tp-link無線路由器燈,http://192.168.1.1/,tplinktlwr842n設置,http 192.168.0.1 打不開

如果按照上述調查方法的操作,問題仍然不能解決,請登錄路由器管理界面,選擇“系統工具系統日志,點擊保存所有的日志,日志保存到電腦桌面,如下圖所示:

tplogin.cn登錄頁面,路由器tp-link,tp-link無線路由器燈,http://192.168.1.1/,tplinktlwr842n設置,http 192.168.0.1 打不開

系統日志發送到支持fae@tp-link.com.cn,或致電400-8863-400技術支持。

tplogin.cn登錄頁面,路由器tp-link,tp-link無線路由器燈,http://192.168.1.1/,tplinktlwr842n設置,http 192.168.0.1 打不開

tplogin.cn登錄頁面,路由器tp-link,tp-link無線路由器燈,http://192.168.1.1/,tplinktlwr842n設置,http 192.168.0.1 打不開

計算機需要設置為自動獲取IP地址,如果電腦是自動獲取IP地址,但是到IP地址為169.254,XX,請把對應的本地連接或無線連接的電腦,然后使殘疾人。

tplogin.cn登錄頁面,路由器tp-link,tp-link無線路由器燈,http://192.168.1.1/,tplinktlwr842n設置,http 192.168.0.1 打不開

tplogin.cn登錄頁面,路由器tp-link,tp-link無線路由器燈,http://192.168.1.1/,tplinktlwr842n設置,http 192.168.0.1 打不開

路由器的訪問控制,家長控制(部分路由器防火墻在互聯網上設置的權限)功能可以限制網絡計算機,請按功能的實際需求,必要的條件,可以不啟用該功能。設置如下:

1、關閉家長控制

登錄路由器管理界面,單擊“家長控制設置頁面,選擇不啟用,保存。如下圖所示:

tplogin.cn登錄頁面,路由器tp-link,tp-link無線路由器燈,http://192.168.1.1/,tplinktlwr842n設置,http 192.168.0.1 打不開

2、關閉互聯網控制

在“訪問控制的安全設置,檢查確認開啟上網控制,點擊保存。如下圖所示:

tplogin.cn登錄頁面,路由器tp-link,tp-link無線路由器燈,http://192.168.1.1/,tplinktlwr842n設置,http 192.168.0.1 打不開

完成上述操作后,可以嘗試打開網頁在線測試。

tplogin.cn登錄頁面,路由器tp-link,tp-link無線路由器燈,http://192.168.1.1/,tplinktlwr842n設置,http 192.168.0.1 打不開

請檢查您的瀏覽器的設置,檢查方法如下:

禁用撥號連接:打開IE瀏覽器,點擊工具>選項>互聯網,選擇連接從不撥號連接。

禁用網絡代理:點擊工具> >互聯網> >選項,選擇連接局域網設置,確保三個選項被選中,然后點擊OK。

成立,試圖打開網絡瀏覽器。

tplogin.cn登錄頁面,路由器tp-link,tp-link無線路由器燈,http://192.168.1.1/,tplinktlwr842n設置,http 192.168.0.1 打不開

更換瀏覽器(火狐和火狐,谷歌Chrome和其他瀏覽器\/)然后嘗試,如果還是沒有接入互聯網嘗試更改計算機測試。

tplogin.cn登錄頁面,路由器tp-link,tp-link無線路由器燈,http://192.168.1.1/,tplinktlwr842n設置,http 192.168.0.1 打不開

計算機直接連接到寬帶撥號的撥號,如果成功的話,也上不了網,請聯系寬帶運營商解決路由問題。

分享到您的社交平臺:

抱歉!評論已關閉.